CN / EN
CN / EN

提问

设计支持

您的项目私密技术问题如需获得一对一支持,请点击下方联系我们。

睡眠调试日志查看 GR551x

325****com

2026-04-14 10:24

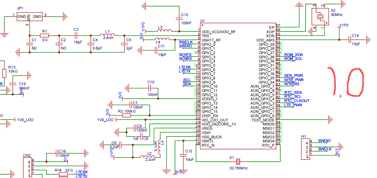
在睡眠时,无法进行RTT调试,但是这个过程出现问题(进入休眠疑似“卡死”,除了SLEEP模式都没问题),我该怎么去测试,获取报错原因或者读取报错日志。硬件已经做了最小系统板测试还是会出问题。切换内部晶振和外部晶振都会出问题。但是1.0版就没问题。1.1版有问题。仅多个电压检测和LED,4层板换2层板。现在不知道如何去获得错误原因

0收藏

0赞成

zhongchengzhi

汇顶员工
2026-04-14 10:55

您好,

1、能否先关闭RTT打印,或者用UART打印调试信息?

2、系统卡死的时候,用JLINK连接,看具体卡在哪里?

6条评论

0赞成

0收藏

您的评论

登录后可回答问题,请 注册

我们时刻倾听您的声音
联系销售

扫描关注公众号

打开微信,使用“扫一扫”即可关注